绘图狗-设计灵感素材集散地
3D模型
场景设计
动物怪物
人物角色
建筑园林
车船飞机
雕塑文物
机械器械
食品饮料
植物自然
电子家电
家具装饰
科学科幻
武器兵器
展厅美陈
公共设施
道具资产
立体图标
MD&CLO
上装
裤装
裙装
套装
内衣
外套
配饰
其他
模特
材质/贴图
CGAxis PBR贴图
HDRI环境贴图
POLIIGON PBR贴图
SP材质球
其他PBR纹理
Alpha灰度图
ZBrush
服饰鞋帽
珠宝首饰
花纹雕花
人物皮肤
五官肢体
眉毛头发
皮毛鳞甲
硬面机械
武器道具
绳索绳结
宝石岩石
树皮木纹
动物造型
植物鲜花
科幻生物
刮痕裂纹
锁链盔甲
其他
Unity3D
场景模型
人物角色
道具模型
粒子特效
动物模型
植物模型
其他
视频/音效
视频
音效
调色预设
xmp(Lr/PS)
LUTs
xmp+LUTs
3D打印
动物
人物
道具
专业模型
KitBash3D模型
CGAxis室内模型
CGAxis室外模型
CGAxis单体模型
CGAxis其他
EV室内整体
EV室外整体
EV单体整体
bigmediumsmall
CG参考
其他
教程
软件插件
目录预览
登录
注册
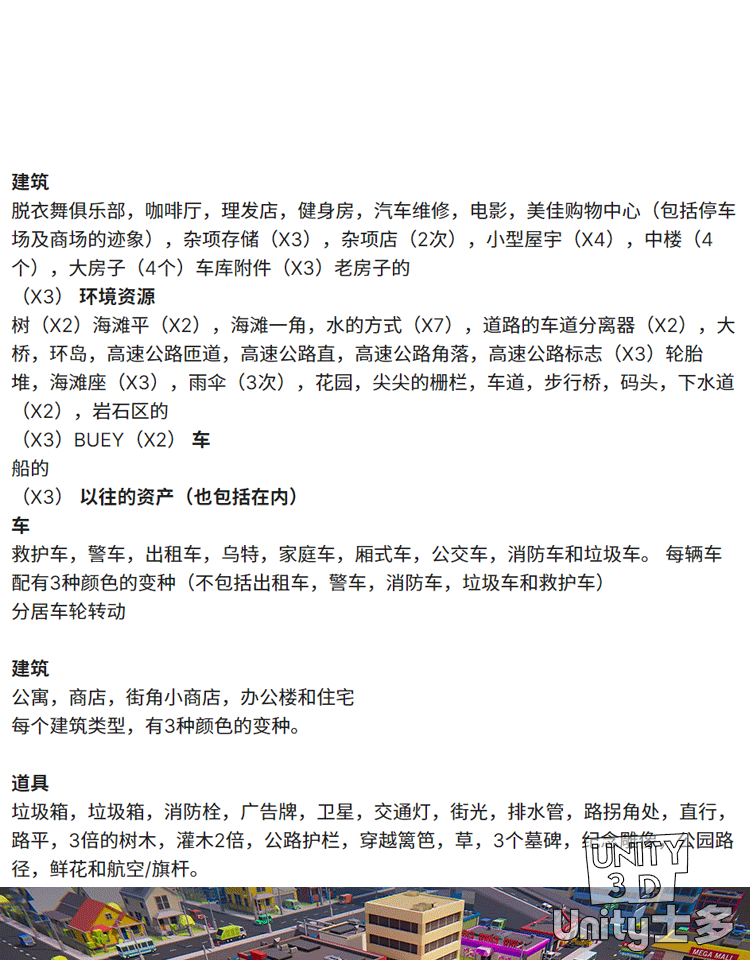
Unity3D卡通简单小镇场景模型资产包建筑商店街道车辆Simple Town
2022-12-06 17:49:40
unity士多
0
1407
当前位置:
首页
> Unity3D > 场景模型
Unity3D卡通简单小镇场景模型资产包建筑商店街道车辆Simple Town
声明:
本站为非营利性网站,所有软件及资料均为软件作者提供或网友投稿,互联网收集整理而来,仅供学习和研究使用,如若本站内容侵犯了原著者的合法权益,可联系我们进行删除处理。
收藏
分享到 :
登陆后购买
VIP免费下载
最近更新
2022年12月06日
Unity低面卡通办公室场景会议室桌椅文具Simple Office Interiors
上一篇
2022-12-06
Unity3D中世纪场景宝座酒馆厨房图书馆Simple Fantasy Interiors
下一篇
2022-12-06
相关推荐
Unity低面卡通城市场景模型U3D商店建筑车辆街道Simple Town Pack
Unity卡通可爱小镇场景模型U3D建筑农作物植物商店Cartoon Town
Unity简单卡通建筑模型资产U3D商店警察局加油站Simple Buildings
Unity3D卡通风格旅游度假小镇建筑U3D棕榈树道路车辆Resort Town
会员介绍
3D模型
MD&CLO
材质/贴图
ZBrush
Unity3D
视频/音效
调色预设
3D打印
专业模型
CG参考
其他
随机推荐
ZBrush素材10款木纹Alpha贴图png格式ZB/SP/Blender可用建模雕刻
2025-03-08
炼金术士角色参考图400+张 人物巫师插画概念艺术CG设计建模雕刻
2024-04-22
ZBrush模型1款岩石碎石块石头ZTL工程文件ZB雕刻素材
2025-12-13
Lr预设摄影照片调色LUT预设pr暗黑暖色复古调色25款Dark Academia
2024-01-05
Lr预设PS滤镜LUT调色ae剪映金秋十月活力调色25款October Orange
2024-01-11
第四季 低面室内房间模型C4D书房工作室西厨公寓Blend FBX mb素材
2022-11-05
ZBrush笔刷38款飞龙鳞片VDM笔刷ZB雕刻建模素材ZBP格式
2025-12-07
Blender卡通面包蛋糕甜品ICOM图标png素材3D模型C4D食品食物OBJ
2024-05-17
首页
3D模型
MD&CLO
材质/贴图
我的
请选择支付方式
×
支付宝
微信支付
微信扫码支付 15.00 元
请使用微信扫一扫
扫码后等待 5 秒左右,切勿关闭扫码窗口
OK
Cancel